前言
在我們開始繪製使用者介面之前,我們將先聚焦在使用者流程 (User Flow)。
這就好比建築師在蓋房子前,不會先煩惱沙發要買什麼顏色,而是會先畫出整棟建築的平面圖與動線規劃。使用者流程圖幫助我們釐清,使用者為了達成某個特定目標,需要依序經過哪些畫面、點擊哪些按鈕。
預先規劃好完整的流程,再針對每一個環節去設計對應的畫面,才能確保 App 的功能環環相扣,既不會做出無用的設計,也不會遺漏掉關鍵的操作步驟。
什麼是使用者流程圖?
使用者流程圖(User Flow Diagram)它描繪了使用者為達成特定目標時,從進入 App 開始到完成任務的完整路徑。流程圖聚焦在:
使用者如何在不同畫面/功能之間移動
每個操作觸發的系統反應與後續分支
各種異常或錯誤狀況下的備援流程
決策點與不同選擇導致的結果
它與 Wireframe 不同在於,流程圖專注於流程的邏輯性與連貫性,而 Wireframe 則專注於畫面的佈局與排版。
流程圖的價值
當你在規劃流程圖時,你會用使用者的角度去看待操作過程,同時會意識到過程中的可能的瑕疵或邏輯不順的地方。如果沒有事先思考就開始開發,你很可能開發到一半才發現有問題,例如「啊,使用者從這個頁面要怎麼回到上一頁?」或是「等等,如果使用者沒登入,這個按鈕按下去會發生什麼事?」 此時修改的成本可能會相當地高,最慘甚至可能導致整個功能必需重新設計。
而從另一個角度來看,事先進行這個過程,同時也會思考如何提升使用者體驗,確保每個使用者路徑都有清楚的起點、過程與結果,讓使用者在使用 App 時感到順暢自然。
工具 - draw.io
我通常使用 draw.io 這個工具來建立流程圖,它是免費、功能完整且支援多種匯出格式的流程圖工具。流程圖的圖示皆有代表的意義,例如:
圓角矩形(開始/結束):代表流程的起點與終點
矩形(畫面/動作):代表具體的畫面或使用者動作
菱形(決策點):代表需要判斷或選擇的節點
箭頭(流向):表示流程的方向與順序
流程圖的重點是釐清邏輯,而不是畫得漂亮。就算一開始用筆和紙在便條紙上畫草稿也完全沒問題。工具只是輔助,能幫助我們把腦中的邏輯具象化,才是最重要的。
規劃專案 App 的流程
在我們的 App 構想中,包含了地理圍欄通知、搜尋歷程等功能,但在本篇文章中,我們將以核心功能公路里程搜尋為例,從頭到尾走一遍使用者流程圖的規劃過程。掌握了這個概念,實作其他功能的流程圖時,原理都是一樣的。
範例:搜尋特定里程點
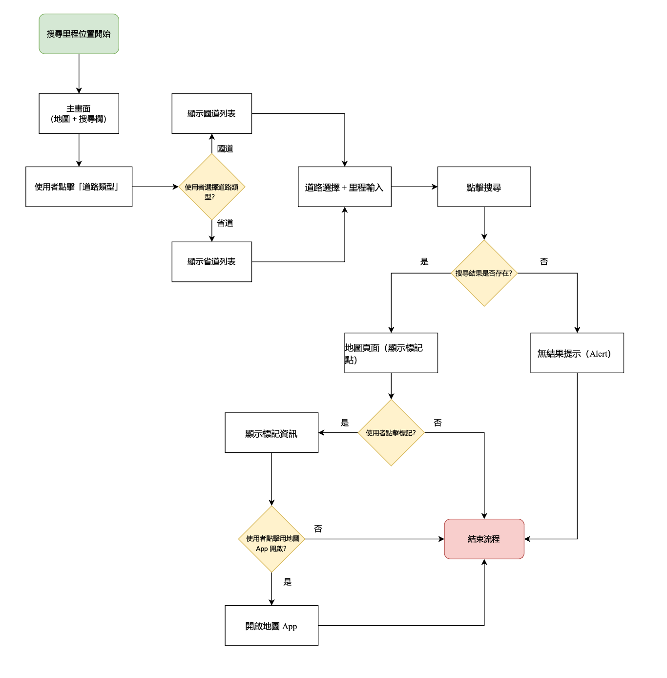
App 最基本的功能流程,這裡我就使用 draw.io 來繪製:

可以輸出成圖片:

流程從綠色的「開始」到紅色的「結束」。頁面與動作 (矩形)則代表使用者看到的畫面或執行的操作。抉擇點 (菱形)則為使用者需要做選擇,且不同的選擇會導向不同結果的地方。
- 開始 → 主畫面
使用者打開 App,看到地圖及上方的搜尋欄。
- 點擊「道路類型」→ 抉擇:國道或省道?
這是使用者的第一個岔路,根據使用者的選擇(國道/省道),系統會載入不同的道路列表。
- 顯示列表 → 道路選擇 + 里程輸入
使用者從列表中選定一條具體的道路(如:國道一號),並在下方的欄位輸入里程數字。
- 點擊搜尋 → 抉擇:搜尋結果是否存在?
系統拿著「道路編號」和「里程」去跟資料做比對是否存在:
是:順利地走向了成功路徑。
否:使用者會被引導至另一條「查無結果」的路徑,接著便結束流程。
- 地圖頁面(顯示標記點)
若搜尋成功,App 會自動將地圖移動到目標位置,並在上面放置一個醒目的圖標 (Pin)。到這一步,App 的核心任務已經完成。使用者已經得到了他想要的視覺化結果。
- 可選的「延伸路徑」
從「地圖頁面(顯示標記點)」之後,設計了兩層可選的延伸互動:
- 抉擇:使用者點擊標記?
否:使用者可能看一眼就滿足了,流程在此就可以結束。
是:使用者想知道更多資訊,於是我們進入下一步。
- 顯示標記資訊 → 抉擇:用地圖 App 開啟?
畫面上會彈出一個小視窗顯示詳細資料,並提供一個「在地圖 App 中顯示」的按鈕。
否:使用者看完資訊就關閉視窗,流程結束。
是:App 會跳轉至地圖 App ,開始導航,流程也在此結束。
本日小結
以上就是我們 App 核心功能的完整使用者流程圖。把它詳細地畫出來之後,接下來要怎麼動工,整個開發的輪廓就清晰多了。在規劃其餘功能的流程圖,概念基本上是差不多的,這裡就不一一畫給大家看囉!我們明天就進入 UI 的部分~